MistyRain
主页
归档
我的
相册
关于
关于
友链
其他
技能展示
时间线
主页
归档
我的
相册
关于
关于
友链
其他
技能展示
时间线
每天都会越来越好
MistyRain
GitHub
日常运维记录
欢迎来到我的博客!
Learn More
标签
css
http
Js
Vercel
分类
Css
1
Http
1
Js
1
vercel
1
站点统计
文章
4
分类
4
标签
4
总字数
4,704
运行时长
0
天
最后活动
0
天前
<
>
一
二
三
四
五
六
日
vercel部署
2026-01-18
vercel
216 字
你可以通过 Vercel 的网站 UI 或使用 Vercel 提供的官方 CLI(命令行界面)部署 Astro 站点到 Vercel。部署静态站点和按需渲染站点的过程相同。
# Vercel
从用户输入URL到浏览器呈现页面经过了哪些过程
2026-01-18
Http
916 字
# http
文字版的波浪效果
2024-04-01
Css
111 字
文字版的波浪效果
# css
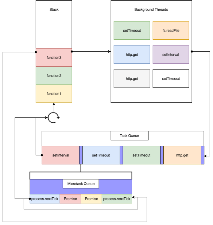
Event Loop 事件循环
2022-12-18
Js
3344 字
JavaScript 语言的一大特点就是单线程,也就是说,同一个时间只能做一件事。那么,为什么 JavaScript 不能有多个线程呢?这样能提高效率啊。
# Js
1
风雨
怪啊姨 / BOBO Chicken
风雨
怪啊姨 / BOBO Chicken
0:00 / 0:00